论坛名称
(Name)
2025国际轨道交通减振降噪松江论坛
2025 International Songjiang Symposium on Railway Noise and Vibration Control
论坛背景
(Symposium background)
世界上很多国家和地区都在大力发展轨道交通。就中国而言,截至2024年底,高速铁路里程已达4.8万公里,形成了8纵8横的高铁网络,与此同时,城市轨道交通也迅猛发展,58座城市累计里程达1万多公里。轨道交通的发展,在方便人民群众出行、促进经济社会发展的同时,也带来许多振动噪声问题。轨道交通振动噪声问题涉及的系统巨大、频域宽广、机理复杂、因素众多,不论是科学研究和工程应用,都面临巨大挑战。设立本国际论坛的目的,就是依托国家、上海和学校的国际合作交流机制,为国内外轨道交通减振降噪科研人员,尤其是青年学者,创造一个交流研究成果、启迪科研思路、创造合作机会的平台。松江论坛已于2023和2024成功举办两届。
主办和承办单位
(Sponsor & organizers)
主办单位
上海工程技术大学
承办单位
上海工程技术大学国际合作与交流处
上海工程技术大学城市轨道交通学院
上海市轨道交通振动与噪声控制技术工程研究中心
上海市轨道交通运营安全检测与评估服务协同创新中心
上海市轨道交通智能装备与安全应急创新基地
协办单位
上海市土木工程学会城市轨道交通专业委员会
上海市住建委科技委轨道交通工程和综合交通专业委员会
上海市交通工程学会轨道交通专业委员会
上海申通地铁集团有限公司技术中心
上海市域铁路运营有限公司
上海地铁维护保障有限公司工务分公司
论坛专家(排名不分先后,持续更新中)
(Symposium experts, more to come)
成利:加拿大皇家科学院院士、加拿大工程院院士,香港理工大学工程学院首席讲座教授
Maliczak Christophe Olivier:中车长春轨道客车股份有限公司高级声学工程师
Tobias Lamm:福斯罗扣件系统(中国)有限公司总经理
庄斌:福斯罗扣件系统(中国)有限公司高级技术经理
王森荣:浙江天铁实业股份有限公司常务副总经理
张和伟: 苏州比翱科技集团有限公司总经理
肖广文: 克诺尔车辆设备(苏州)有限公司高级工程师
陈高峰: 隔而固(青岛)振动控制有限公司轨道交通设计室主任
李登科: 中车株洲电力机车有限公司高级工程师
马勇: 《交通运输工程学报》编辑部主任
杨新文:同济大学交通学院教授
周劲松:同济大学交通学院教授
李奇:同济大学土木工程学院教授
张献英:同济大学交通学院研究员
张捷:四川大学高分子研究所副研究员
曹艳梅:北京交通大学土木建筑工程学院副教授
王安斌:国家人才计划入选者、上海工程技术大学城市轨道交通学院教授
圣小珍:国家人才计划入选者、上海工程技术大学城市轨道交通学院教授
文永蓬:上海工程技术大学城市轨道交通学院副教授
日期和地点
(Date and venue)
日期:2025年10月17-19日
17日星期五:报到/注册
18日星期六(8:30-12:00;14:00-18:00):论坛
19日星期天(8:30-12:00):论坛
地点:上海市松江区龙腾路333号上海工程技术大学(松江校区)图书馆第二报告厅
推荐酒店
(Recommended hotel)
上海富悦大酒店
酒店地址:上海市松江区茸悦路富悦财富广场B座。
会务事项
(Conference business)
本次论坛不收会务费。会议提供会议期间的工作餐,其它费用自理
会务组
(Conference Organizing Committee)
姓名 | 职责 | 联系电话 |
汪磊 | 统筹 | 13764164721 |
周晓舟 | 外事接待 | 13564843891 |
黄璐 | 会场 | 13681910682 |
钱鲁斌 | 交通、住宿、餐饮 | 13764552691 |
郑勋 | 会场 | 15900635683 |
王丹 | 翻译 | 17278359035 |
钟硕乔 | 专家接待 | 13381828769 |
刘婕 | 报到 | 15621089381 |
王梦燃 | 报到 | 13952864777 |
会议行程安排
(Meeting schedule arrangement)
10月18日早上8:00富悦大酒店门口,大巴出发前往会场
10月18日上午会议结束12:00,大巴前往餐厅就餐;就餐结束,大巴返回会场。
10月18日下午会议结束18:00,大巴前往富悦大酒店就餐。
10月19日早上8:00富悦大酒店门口出发前往会场。
10月19日上午会议结束12:00,大巴前往餐厅就餐;就餐结束,大巴返回富悦大酒店。
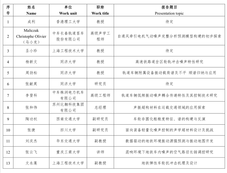
报告人(持续更新中)
Presenters (More to come)

会议报名
(Conference registration)
热忱欢迎您参加,如有意愿参加,请填写下面表格,并于2025年10月11日前返回到下面邮箱:liuliu@sues.edu.cn(刘婕)。
扫描下方二维码获取报名表格。

